3万平学校供暖采购2台3吨承压燃气热水锅炉项目
占地面积 3.3万平方米,总建筑面积近 2 万平方米。学校种种教育教学设施完备, 为种种实验、心理咨询室、艺术教育等设置了 11 个专用教室,有 40 个多媒体教室,图书 馆藏书 5 万余册。本燃气锅炉项目装置2台承压热水锅炉,主要用于取暖季为学校师生供暖,1 台承压蒸汽锅炉,主要为学校师生提供热水。
1、建设规模
项目占地面积 220 平方米,建设一座锅炉房,装置 2 台承压热水锅炉,主要用于取暖 季为学校师生供暖,1 台型承压蒸汽锅炉,主要为学校师生提供热水。
2、建设内容
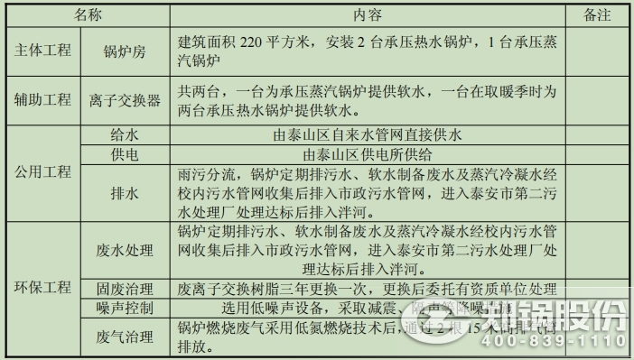
本项目组成主要包括主体工程、辅助工程、公用工程、环保工程。本项目组偏见下表。
表1-1 项目组成一览表

3、主要生产设备
表1-2 项目主要设备表

4、原辅质料消耗
表1-3 项目主要原辅质料表

5、锅炉补水
①承压蒸汽锅炉补水
项目装置1台承压蒸汽锅炉,主要为学校师生提供热水。额定着力为0.5t/h,锅炉年运 行天数为270d(非取暖季150d,取暖季120d),每天运行6h,锅炉按期排污水为软水量的 2%。则需软水量为0.51t/h,需要新鲜水约0.6375t/h,即:3.825 m3/d,年用水总量约1032.75 m3/a。则承压蒸汽锅炉非取暖季用水量为573.75 m3,取暖季为459 m3。
②承压热水锅炉补水
项目建设装置2台承压热水锅炉,每台额定着力2.1MW,主要用于取暖季为学校师生 供暖,锅炉仅在取暖季使用,年运行120d,每天运行24小时,锅炉热水经供热管道收集后 全部回用于锅炉,锅炉按期排污为循环水量1%,锅炉补水量按锅炉循环水量的5%盘算, 参考《第一次全国污染源普查工业污染源产排污系数手册》,燃气锅炉(炉外水出理)废 水爆发系数为13.56t/万Nm3天然气。经业主提供资料,该锅炉组耗气量为20万Nm3/a,可知废水爆发量为271.2 m3/a,则锅炉的循环水量为12053.3m3/a,需新鲜水753.3m3/a。
综上所述,该项目非取暖季新鲜水用量573.75 m3,取暖季新鲜水用量为1212.3m3,则 全年新鲜水用量为1786.05m3/a。







